Variational inference
Last compiled Tuesday Apr 15, 2025
Laplace approximation provides a heuristic for large-sample approximations, but it fails to characterize well \(p(\boldsymbol{\theta} \mid \boldsymbol{y})\).
We consider rather a setting where we approximate \(p\) by another distribution \(g\) which we wish to be close.
The terminology variational is synonym for optimization in this context.
The Kullback–Leibler divergence between densities \(f_t(\cdot)\) and \(g(\cdot; \boldsymbol{\psi}),\) is \[\begin{align*} \mathsf{KL}(f_t \parallel g) &=\int \log \left(\frac{f_t(\boldsymbol{x})}{g(\boldsymbol{x}; \boldsymbol{\psi})}\right) f_t(\boldsymbol{x}) \mathrm{d} \boldsymbol{x}\\ &= \int \log f_t(\boldsymbol{x}) f_t(\boldsymbol{x}) \mathrm{d} \boldsymbol{x} - \int \log g(\boldsymbol{x}; \boldsymbol{\psi}) f_t(\boldsymbol{x}) \mathrm{d} \boldsymbol{x} \\ &= {\color{#c38f16}{\mathsf{E}_{f_t}\{\log f_t(\boldsymbol{X})\}}} - \mathsf{E}_{f_t}\{\log g(\boldsymbol{X}; \boldsymbol{\psi})\} \end{align*}\] The \({\color{#c38f16}{\text{negative entropy}}}\) does not depend on \(g(\cdot).\)
The Kullback–Leibler divergence notion is central to study of model misspecification.
Consider now the problem of approximating the marginal likelihood, sometimes called the evidence, \[\begin{align*} p(\boldsymbol{y}) = \int_{\boldsymbol{\Theta}} p(\boldsymbol{y}, \boldsymbol{\theta}) \mathrm{d} \boldsymbol{\theta}. \end{align*}\] where we only have the joint \(p(\boldsymbol{y}, \boldsymbol{\theta})\) is the product of the likelihood times the prior.
Consider \(g(\boldsymbol{\theta};\boldsymbol{\psi})\) with \(\boldsymbol{\psi} \in \mathbb{R}^J\) an approximating density function
Objective: minimize the Kullback–Leibler divergence \[\mathsf{KL}\left\{p(\boldsymbol{\theta} \mid \boldsymbol{y}) \parallel g(\boldsymbol{\theta};\boldsymbol{\psi})\right\}.\]
Minimizing the Kullback–Leibler divergence is not feasible to evaluate the posterior.
Taking \(f_t = p(\boldsymbol{\theta} \mid \boldsymbol{y})\) is not feasible: we need the marginal likelihood to compute the expectation!
We consider a different objective to bound the marginal likelihood. Write
\[\begin{align*} p(\boldsymbol{y}) = \int_{\boldsymbol{\Theta}} \frac{p(\boldsymbol{y}, \boldsymbol{\theta})}{g(\boldsymbol{\theta};\boldsymbol{\psi})} g(\boldsymbol{\theta};\boldsymbol{\psi}) \mathrm{d} \boldsymbol{\theta}. \end{align*}\]
For \(h(x)\) a convex function, Jensen’s inequality implies that \[h\{\mathsf{E}(X)\} \leq \mathsf{E}\{h(X)\},\] and applying this with \(h(x)=-\log(x),\) we get \[\begin{align*} -\log p(\boldsymbol{y}) \leq -\int_{\boldsymbol{\Theta}} \log \left(\frac{p(\boldsymbol{y}, \boldsymbol{\theta})}{g(\boldsymbol{\theta};\boldsymbol{\psi})}\right) g(\boldsymbol{\theta};\boldsymbol{\psi}) \mathrm{d} \boldsymbol{\theta}. \end{align*}\]
We can thus consider the model that minimizes the reverse Kullback–Leibler divergence \[\begin{align*} g(\boldsymbol{\theta}; \widehat{\boldsymbol{\psi}}) = \mathrm{argmin}_{\boldsymbol{\psi}} \mathsf{KL}\{g(\boldsymbol{\theta};\boldsymbol{\psi}) \parallel p(\boldsymbol{\theta} \mid \boldsymbol{y})\}. \end{align*}\]
Since \(p(\boldsymbol{\theta}, \boldsymbol{y}) = p(\boldsymbol{\theta} \mid \boldsymbol{y}) p(\boldsymbol{y})\), \[\begin{align*} \mathsf{KL}\{g(\boldsymbol{\theta};\boldsymbol{\psi}) \parallel p(\boldsymbol{\theta} \mid \boldsymbol{y})\} &= \mathsf{E}_{g}\{\log g(\boldsymbol{\theta})\} - \mathsf{E}_g\{\log p( \boldsymbol{\theta}, \boldsymbol{y})\} \\&\quad+ \log p(\boldsymbol{y}). \end{align*}\]
Instead of minimizing the Kullback–Leibler divergence, we can equivalently maximize the so-called evidence lower bound (ELBO) \[\begin{align*} \mathsf{ELBO}(g) = \mathsf{E}_g\{\log p(\boldsymbol{y}, \boldsymbol{\theta})\} - \mathsf{E}_{g}\{\log g(\boldsymbol{\theta})\} \end{align*}\]
The ELBO is a lower bound for the marginal likelihood because a Kullback–Leibler divergence is non-negative and \[\begin{align*} \log p(\boldsymbol{y}) = \mathsf{ELBO}(g) + \mathsf{KL}\{g(\boldsymbol{\theta};\boldsymbol{\psi}) \parallel p(\boldsymbol{\theta} \mid \boldsymbol{y})\}. \end{align*}\]
The idea is that we will approximate the density \[p(\boldsymbol{\theta} \mid \boldsymbol{y}) \approx g(\boldsymbol{\theta}; \widehat{\boldsymbol{\psi}}).\]
Maximize the evidence, subject to a regularization term: \[\begin{align*} \mathsf{ELBO}(g) = \mathsf{E}_g\{\log p(\boldsymbol{y}, \boldsymbol{\theta})\} - \mathsf{E}_{g}\{\log g(\boldsymbol{\theta})\} \end{align*}\]
The ELBO is an objective function comprising:
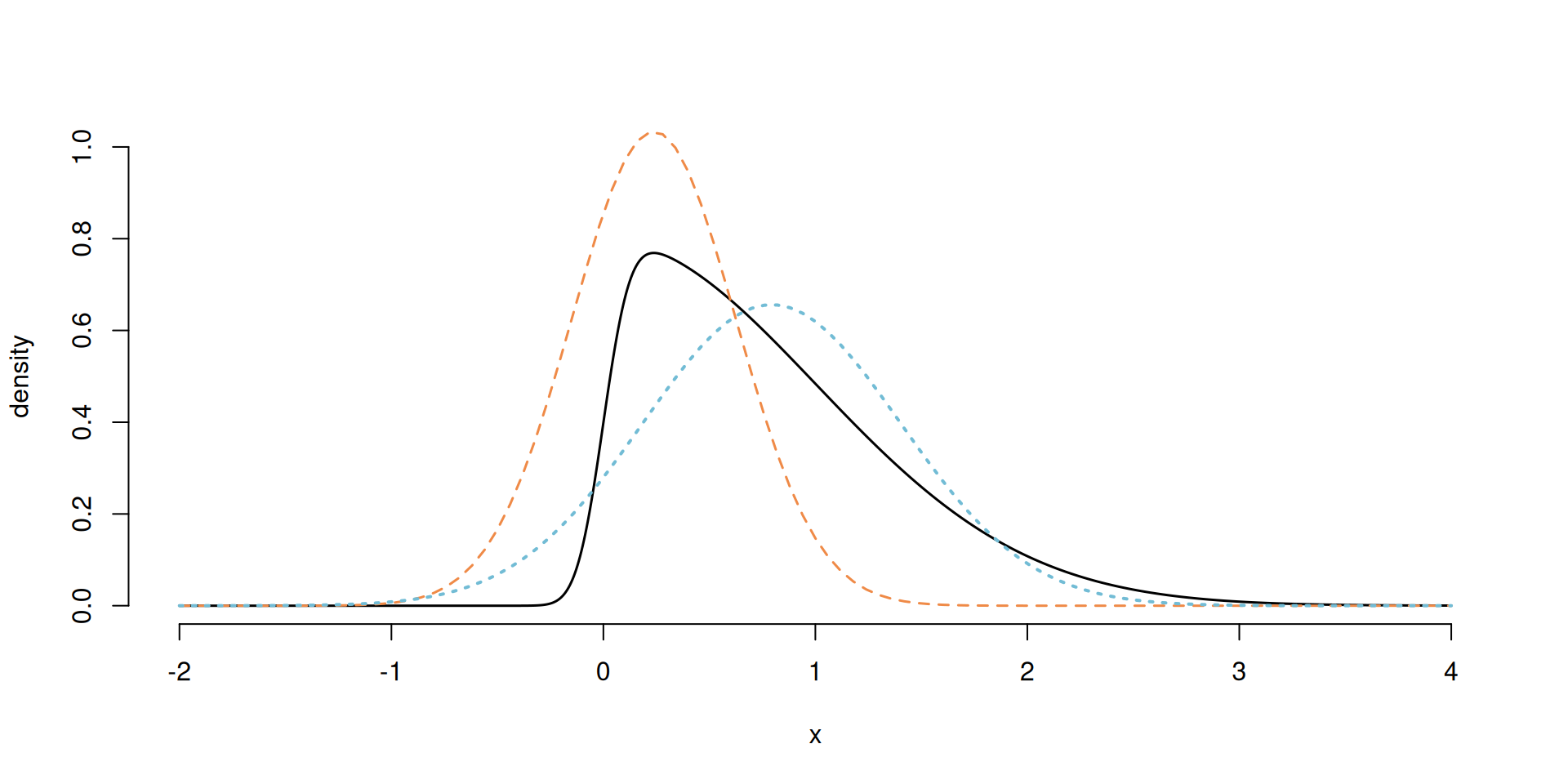
Figure 1: Skewed density with the Laplace approximation (dashed orange) and variational Gaussian approximation (dotted blue).
In practice, the quality of the approximation depends on the choice of \(g(\cdot; \boldsymbol{\psi}).\)
We can consider densities \(g(;\boldsymbol{\psi})\) that factorize into blocks with parameters \(\boldsymbol{\psi}_1, \ldots, \boldsymbol{\psi}_M,\) where \[\begin{align*} g(\boldsymbol{\theta}; \boldsymbol{\psi}) = \prod_{j=1}^M g_j(\boldsymbol{\theta}_j; \boldsymbol{\psi}_j) \end{align*}\] If we assume that each of the \(J\) parameters \(\theta_1, \ldots, \theta_J\) are independent, then we obtain a mean-field approximation.
\[\begin{align*} \mathsf{ELBO}(g) &= \int \log p(\boldsymbol{y}, \boldsymbol{\theta}) \prod_{j=1}^M g_j(\boldsymbol{\theta}_j)\mathrm{d} \boldsymbol{\theta} \\&\quad- \sum_{j=1}^M \int \log \{ g_j(\boldsymbol{\theta}_j) \} g_j(\boldsymbol{\theta}_j) \mathrm{d} \boldsymbol{\theta}_j \\& \stackrel{\boldsymbol{\theta}_i}{\propto} \mathsf{E}_{i}\left[\mathsf{E}_{-i}\left\{\log p(\boldsymbol{y}, \boldsymbol{\theta})\right\} \right] - \mathsf{E}_i\left[\log \{ g_i(\boldsymbol{\theta}_i) \}\right] \end{align*}\] which is the negative of a Kullback–Leibler divergence.
The maximum possible value of zero for the KL is attained when \[\log \{ g_i(\boldsymbol{\theta}_i) \} = \mathsf{E}_{-i}\left\{\log p(\boldsymbol{y}, \boldsymbol{\theta})\right\}.\] The choice of marginal \(g_i\) that maximizes the ELBO is \[\begin{align*} g^{\star}_i(\boldsymbol{\theta}_i) \propto \exp \left[ \mathsf{E}_{-i}\left\{\log p(\boldsymbol{y}, \boldsymbol{\theta})\right\}\right]. \end{align*}\] Often, we look at the kernel of \(g^{\star}_j\) to deduce the normalizing constant.
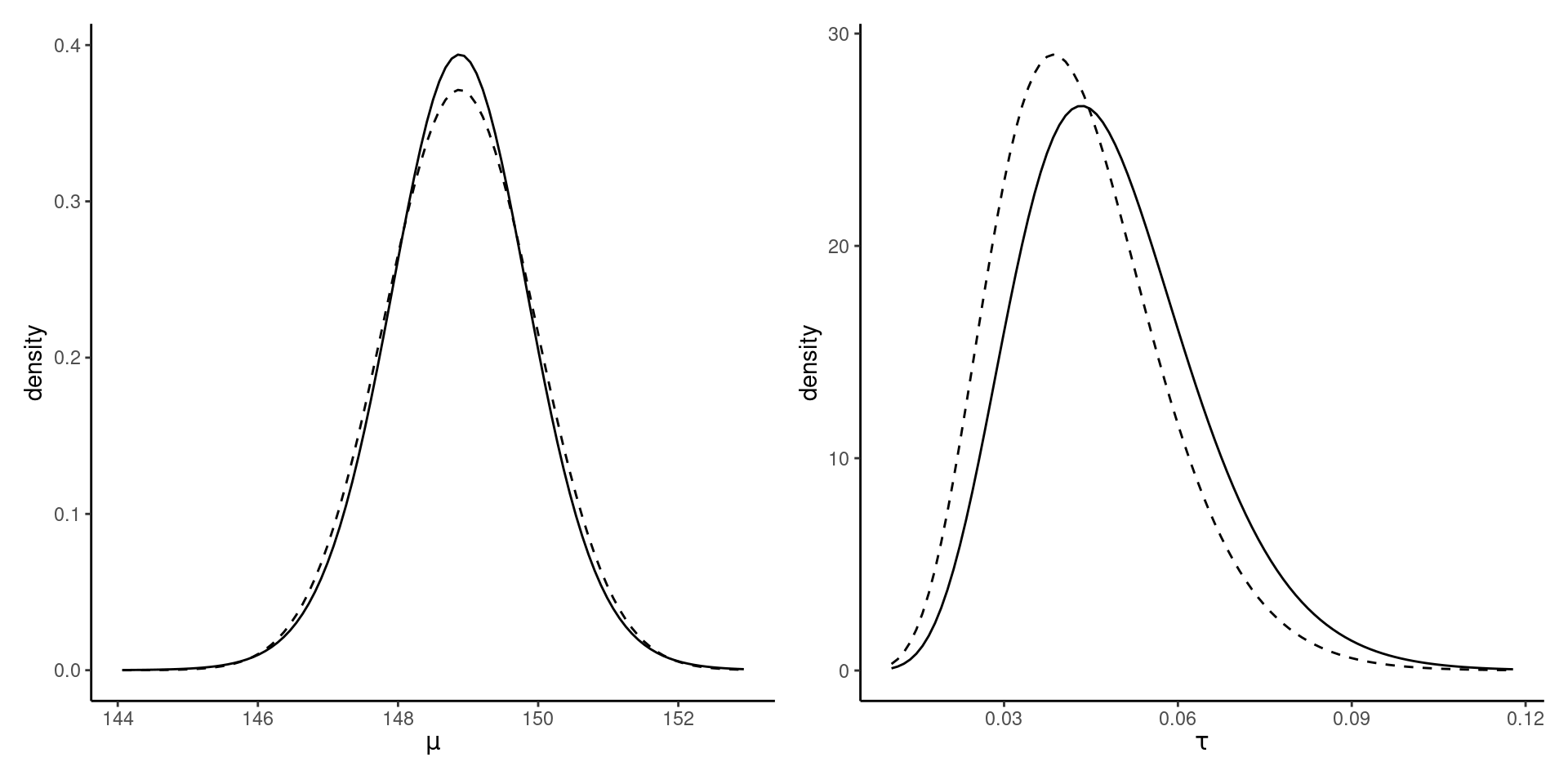
We consider the example from Section 2.2.2 of Ormerod & Wand (2010) for approximation of a Gaussian distribution, with \[\begin{align*} Y_i &\sim \mathsf{Gauss}(\mu, \tau^{-1}), \qquad i =1, \ldots, n;\\ \mu &\sim \mathsf{Gauss}\{\mu_0, (\tau\tau_0)^{-1}\} \\ \tau &\sim \mathsf{gamma}(a_0, b_0). \end{align*}\] This is an example where the full posterior is available in closed-form, so we can compare our approximation with the truth.
We assume a factorization of the variational approximation \(g_\mu(\mu)g_\tau(\tau);\) the factor for \(g_\mu\) is proportional to \[\begin{align*} \log g^{\star}_{\mu}(\mu) \propto -\frac{\mathsf{E}_{\tau}(\tau)}{2} \left\{ \sum_{i=1}^n (y_i-\mu)^2-\frac{\tau_0}{2}(\mu-\mu_0)^2\right\}, \end{align*}\] which is quadratic in \(\mu\) and thus must be Gaussian with precision \(\tau_n = \mathsf{E}_{\tau}(\tau)(\tau_0 + n)\) and mean \(\tau_0\mu_0 +n\overline{y}.\)
The optimal precision factor satisfies \[\begin{align*} \ln g^{\star}_{\tau}(\tau) &\propto \log \tau\left(\frac{n+1}{2} + a_0-1\right) - \tau b_n\\ b_n & = b_0 + \frac{\mathsf{E}_{\mu}\left\{\sum_{i=1}^n (y_i-\mu)^2\right\} + \tau_0\mathsf{E}{\mu}\left\{(\mu-\mu_0)^2\right\}}{2} \end{align*}\] Thus a gamma with shape \(a_n =a_0 + (n+1)/2\) and rate \(b_n\).
It is helpful to rewrite the expected value as \[\begin{align*} \mathsf{E}_{\mu}\left\{\sum_{i=1}^n (y_i-\mu)^2\right\} = \sum_{i=1}^n \{y_i - \mathsf{E}_{\mu}(\mu)\}^2 + n \mathsf{Var}_{\mu}(\mu), \end{align*}\] so that it depends on the parameters of the distribution of \(\mu\) directly.
The algorithm cycles through the following updates until convergence:
We only compute the ELBO at the end of each cycle.
Recall that alternating these steps is equivalent to maximization of the ELBO.
The derivation of the ELBO is straightforward but tedious; \[\begin{align*} \mathsf{ELBO}(g) & = a_0\log(b_0) -a_n\log b_n + \log \{\Gamma(a_n)/\Gamma(a_0)\} \\& \quad - \frac{n}{2}\log(2\pi)+ \frac{1 + \log (\tau_0/\tau_n)}{2}. \end{align*}\]
We can also consider relative changes in parameter values as tolerance criterion.
Figure 2: Bivariate density posterior for the conjugate Gaussian-gamma model (left) and CAVI approximation (right).
Figure 3: Marginal posterior density of the mean and precision of the Gaussian (full line), with CAVI approximation (dashed).
A probit regression is a generalized linear model with probability of success \(\Phi(\mathbf{x}_i\boldsymbol{\beta}),\) where \(\Phi(\cdot)\) is the cumulative distribution function of a standard Gaussian variable.
We can write the model as \[\begin{align*} p(\boldsymbol{y} \mid \boldsymbol{\beta}) = \Phi(\mathbf{X}\boldsymbol{\beta})^{\boldsymbol{y}}\Phi(-\mathbf{X}\boldsymbol{\beta})^{\boldsymbol{1}_n -\boldsymbol{y}} \end{align*}\] since \(1-\Phi(x) = \Phi(-x).\)
Consider data augmentation with auxiliary variables \(Z_i \mid \boldsymbol{\beta}\sim \mathsf{Gauss}(\mathbf{x}_i\boldsymbol{\beta}, 1).\)
With \(\boldsymbol{\beta} \sim \mathsf{Gauss}_p(\boldsymbol{\mu}_0, \mathbf{Q}_0^{-1}),\) the model admits conditionals \[\begin{align*} \boldsymbol{\beta} \mid \boldsymbol{Z} &\sim \mathsf{Gauss}_p\left\{\mathbf{Q}_{\boldsymbol{\beta}}^{-1}(\mathbf{X}\boldsymbol{Z} + \mathbf{Q}_0\boldsymbol{\mu}_0), \mathbf{Q}_{\boldsymbol{\beta}}^{-1} \right\} \\ Z_i \mid y_i, \boldsymbol{\beta} &\sim \mathsf{trunc. Gauss}(\mathbf{x}_i\boldsymbol{\beta}, 1, l_i, u_i) \end{align*}\] where \(\mathbf{Q}_{\boldsymbol{\beta}}= \mathbf{X}^\top\mathbf{X} + \mathbf{Q_0},\) and \([l_i, u_i]\) is \((-\infty,0)\) if \(y_i=0\) and \((0, \infty)\) if \(y_i=1.\)
We consider a factorization of the form \[g_{\boldsymbol{Z}}(\boldsymbol{z})g_{\boldsymbol{\beta}}(\boldsymbol{\beta}).\]
Then, the optimal form of the density further factorizes as \[g_{\boldsymbol{Z}}(\boldsymbol{z}) = \prod_{i=1}^n g_{Z_i}(z_i).\]
The model depends on
Consider the terms in the posterior proportional to \(Z_i\), where \[\begin{align*} p(z_i \mid \boldsymbol{\beta}, y_i) \propto -\frac{z_i^2 - 2z_i \mathbf{x}_i\boldsymbol{\beta}}{2} \times \mathrm{I}(z_i >0)^{y_i}\mathrm{I}(z_i <0)^{1-y_i} \end{align*}\] which is linear in \(\boldsymbol{\beta}\).
The expectation of a univariate truncated Gaussian \(Z \sim \mathsf{trunc. Gauss}(\mu,\sigma^2, l, u)\) is \[\begin{align*} \mathsf{E}(Z) = \mu - \sigma\frac{\phi\{(u-\mu/\sigma)\} - \phi\{(l-\mu/\sigma)\}}{\Phi\{(u-\mu/\sigma)\} - \Phi\{(l-\mu/\sigma)\}}. \end{align*}\]
If we replace \(\mu=\mathbf{x}_i\mu_{\boldsymbol{\beta}}\), we get the update \[\begin{align*} \mu_{Z_i}(z_i) = \begin{cases} \mathbf{x}_i\mu_{\boldsymbol{\beta}} - \frac{ \phi(\mathbf{x}_i\mu_{\boldsymbol{\beta}})}{1-\Phi(\mathbf{x}_i\mu_{\boldsymbol{\beta}})} & y_i = 0;\\ \mathbf{x}_i\mu_{\boldsymbol{\beta}} + \frac{ \phi(\mathbf{x}_i\mu_{\boldsymbol{\beta}})}{\Phi(\mathbf{x}_i\mu_{\boldsymbol{\beta}})} & y_i = 1, \end{cases} \end{align*}\] since \(\phi(x)=\phi(-x).\)
The optimal form for \(\boldsymbol{\beta}\) is Gaussian and proceeding similarly, \[\begin{align*} \boldsymbol{\mu}_{\boldsymbol{\beta}} = (\mathbf{X}^\top\mathbf{X} + \mathbf{Q_0})^{-1}(\mathbf{X}\boldsymbol{\mu}_{\boldsymbol{Z}} + \mathbf{Q}_0\boldsymbol{\mu}_0) \end{align*}\] where \(\boldsymbol{\mu}_{\boldsymbol{Z}} = \mathsf{E}_{\boldsymbol{Z}}(\boldsymbol{Z}).\)
Other parameters of the distribution are known functions of covariates, etc.
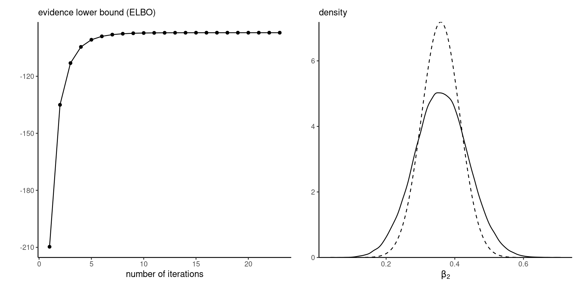
We consider for illustration purposes data from Experiment 2 of Duke & Amir (2023) on the effect of sequential decisions and purchasing formats.
We fit a model with - age of the participant (scaled) and - format, the binary variable which indicate the experimental condition (sequential vs integrated).
Figure 4: ELBO (left) and marginal density approximation with true density (full) versus variational approximation (dashed).
We consider alternative numeric schemes which rely on stochastic optimization (Hoffman et al., 2013).
The key idea behind these methods is that
Also allows for minibatch (random subset) selection to reduce computational costs in large samples
Consider \(f(\boldsymbol{\theta})\) a differentiable function with gradient \(\nabla f(\boldsymbol{\theta})\) and \(\rho_t\) a Robbins–Munro sequence.
To maximize \(f(\boldsymbol{\theta})\), we construct a series of first-order approximations starting from \(\boldsymbol{\theta}^{(0)}\) with \[\begin{align*} \boldsymbol{\theta}^{(t)} = \boldsymbol{\theta}^{(t-1)} +\rho_t \mathsf{E}\left\{\nabla f(\boldsymbol{\theta}^{(t-1)})\right\}. \end{align*}\] where the expected value is evaluated via Monte Carlo, until changes in \(\|\boldsymbol{\theta}_{t} - \boldsymbol{\theta}_{t-1}\|\) is less than some tolerance value.
The step sizes must satisfy \[\sum_{t=1}^\infty \rho_t = \infty, \qquad\sum_{t=1}^\infty \rho^2_t< \infty.\]
Parameter-specific scaling helps with updates of parameters on very different scales.
Ranganath et al. (2014) shows that the gradient of the ELBO reduces to \[\begin{align*} \frac{\partial}{\partial \boldsymbol{\psi}} \mathsf{ELBO}(g) &=\mathsf{E}_{g}\left\{\frac{\partial \log g(\boldsymbol{\theta}; \boldsymbol{\psi})}{\partial \boldsymbol{\psi}} \times \log \left( \frac{p(\boldsymbol{\theta}, \boldsymbol{y})}{g(\boldsymbol{\theta}; \boldsymbol{\psi})}\right)\right\} \end{align*}\] using the change rule, differentiation under the integral sign (dominated convergence theorem) and the identity \[\begin{align*} \frac{\partial \log g(\boldsymbol{\theta}; \boldsymbol{\psi})}{\partial \boldsymbol{\psi}} g(\boldsymbol{\theta}; \boldsymbol{\psi}) = \frac{\partial g(\boldsymbol{\theta}; \boldsymbol{\psi})}{\partial \boldsymbol{\psi}} \end{align*}\]
Kucukelbir et al. (2017) proposes a stochastic gradient algorithm, but with two main innovations.
Consider an approximation \(g(\boldsymbol{\theta}; \boldsymbol{\psi})\) where \(\boldsymbol{\psi}\) consists of
The full approximation is of course more flexible, but is more expensive to compute than the mean-field approximation.
The entropy of the multivariate Gaussian with mean \(\boldsymbol{\mu}\) and covariance \(\boldsymbol{\Sigma} = \mathbf{LL}^\top\), where \(\mathbf{L}\) is a lower triangular matrix, is \[\begin{align*} \mathcal{E}(\mathbf{L}) = - \mathsf{E}_g(\log g) &= \frac{D+D\log(2\pi) + \log |\mathbf{LL}^\top|}{2}, \end{align*}\] and only depends on \(\boldsymbol{\Sigma}\).
We work with the matrix-log of the covariance matrix, defined through it’s eigendecomposition (or singular value decomposition) \[\boldsymbol{\Sigma}=\mathbf{V}\mathrm{diag}(\boldsymbol{\lambda})\mathbf{V}^{\top},\] where \(\mathbf{V}\) is a \(p\times p\) orthogonal matrix of eigenvectors, whose inverse is equal to it’s transpose.
Most operations on the matrix only affect the eigenvalues \(\lambda_1, \ldots, \lambda_p\): the matrix-log \(\boldsymbol{\Sigma} = \exp(2\mathbf{M})\) is \[\begin{align*} \mathbf{M} =\mathbf{V}\mathrm{diag}\left\{ \frac{1}{2}\log(\boldsymbol{\lambda})\right\}\mathbf{V}^\top. \end{align*}\]
Other operations on matrices are defined analogously:
Since the Gaussian is a location-scale family, we can write \(\boldsymbol{\theta} = \boldsymbol{\mu} + \exp(\mathbf{M})\boldsymbol{Z},\) in terms of a standardized Gaussian, \[\begin{align*} \mathsf{ELBO} = \mathsf{E}_{\boldsymbol{Z}}\left\{ p\{\boldsymbol{y}, \boldsymbol{\theta} = \boldsymbol{\mu} + \exp(\mathbf{M})\boldsymbol{Z}\right\} + c \\\approx \frac{1}{B}\sum_{b=1}^B p\{\boldsymbol{y}, \boldsymbol{\theta} = \boldsymbol{\mu} + \exp(\mathbf{M})\boldsymbol{Z}_i\} + c \end{align*}\] for \(\boldsymbol{Z}_1, \ldots, \boldsymbol{Z}_b \sim \mathsf{Gauss}_p(\boldsymbol{0}_p, \mathbf{I}_p),\) with \(c=p\{\log(2\pi)+1\}/2 + \mathrm{trace}(\mathbf{M})\).
Write the gradient of the joint log posterior density as \[\nabla p(\boldsymbol{y}, \boldsymbol{\theta}) = {\partial \log p(\boldsymbol{y}, \boldsymbol{\theta})}/{\partial \boldsymbol{\theta}}.\] Then, the gradients of the ELBO are \[\begin{align*} \frac{\partial \mathsf{ELBO}(g)}{\partial \boldsymbol{\mu}} &= \mathsf{E}_{\boldsymbol{Z}}\left\{\nabla p(\boldsymbol{y}, \boldsymbol{\theta})\right\} \\ \frac{\partial \mathsf{ELBO}(g)}{\partial \mathbf{M}} &= \mathsf{symm}\left[\mathsf{E}_{\boldsymbol{Z}}\left\{\nabla p(\boldsymbol{y}, \boldsymbol{\theta})\boldsymbol{Z}^\top\exp(\mathbf{M})\right\}\right] + \mathbf{I}_p. \end{align*}\]
We can rewrite the expression for the gradient with respect to the matrix-log \(\mathbf{M}\) using integration by part \[\begin{align*} &\mathsf{E}_{\boldsymbol{Z}}\left[\frac{\partial \log p\{\boldsymbol{y}, \boldsymbol{\theta}=\boldsymbol{\mu} + \exp(\mathbf{M})\boldsymbol{Z}\}}{\partial \boldsymbol{\theta}}\boldsymbol{Z}^\top\exp(\mathbf{M})\right] \\& =\mathsf{E}_{\boldsymbol{Z}}\left[\frac{\partial \log p\{\boldsymbol{y}, \boldsymbol{\theta}=\boldsymbol{\mu} + \exp(\mathbf{M})\boldsymbol{Z}\}}{\partial \boldsymbol{\theta}\partial \boldsymbol{\theta}^\top}\exp(2\mathbf{M})\right]. \end{align*}\] The first expression typically leads to a more noisy gradient estimator, but the second requires derivation of the Hessian.
The change of variable introduces a Jacobian term \(\mathbf{J}_{T^{-1}}(\boldsymbol{\zeta})\) for the approximation to the density \(p(\boldsymbol{\theta}, \boldsymbol{y})\), where
\[\begin{align*} p(\boldsymbol{\theta}, \boldsymbol{y}) = p(\boldsymbol{\zeta}, \boldsymbol{y}) \left|\mathbf{J}_{T^{-1}}(\boldsymbol{\zeta})\right| \end{align*}\] and we replace the gradient by \[\begin{align*} \nabla p(\boldsymbol{y}, \boldsymbol{\theta}) = \frac{\partial \log p(\boldsymbol{y}, \boldsymbol{\theta})}{\partial \boldsymbol{\theta}} \frac{\partial T^{-1}(\boldsymbol{\zeta})}{\partial \boldsymbol{\zeta}} + \frac{\partial \log \left|\mathbf{J}_{T^{-1}}(\boldsymbol{\zeta})\right|}{\partial \boldsymbol{\zeta}}. \end{align*}\]
If \(\boldsymbol{\theta} = T^{-1}(\boldsymbol{\zeta})\) and \(\boldsymbol{\zeta} = \boldsymbol{\mu} + \mathbf{L}\boldsymbol{z},\) we have for \(\boldsymbol{\psi}\) equal to either \(\boldsymbol{\mu}\) or \(\mathbf{L}\), using the chain rule, \[\begin{align*} & \frac{\partial}{\partial \boldsymbol{\psi}}\log p(\boldsymbol{y}, \boldsymbol{\theta}) \\&\quad = \frac{\partial \log p(\boldsymbol{y}, \boldsymbol{\theta})}{\partial \boldsymbol{\theta}} \times \frac{\partial T^{-1}(\boldsymbol{\zeta})}{\partial \boldsymbol{\zeta}} \times \frac{\partial (\boldsymbol{\mu} + \mathbf{L}\boldsymbol{z})}{\partial \boldsymbol{\psi}} \end{align*}\]
Consider the stochastic volatility model.
Fitting HMC-NUTS to the exchange rate data takes 156 seconds for 10K iterations, vs 2 seconds for the mean-field approximation.
The speed of convergence of the stochastic gradient descent depends on multiple factors:

Comments
With vague priors, the coefficients for the mean \(\boldsymbol{\mu}_{\boldsymbol{\beta}}=(\beta_0, \beta_1, \beta_2)^\top\) matches the frequentist point estimates of the probit regression to four significant digits.
Convergence is very fast, as shown by the ELBO plot.
The marginal density approximations are underdispersed.